2000 Kia Sephia Wiring Schematic

2000 Kia Sephia Wiring Schematic. Genuine kia parts, the right choice. Web our kia automotive repair manuals are split into five broad categories;

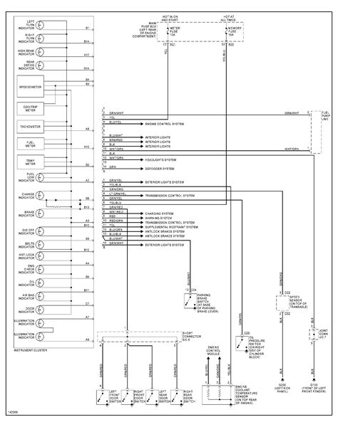
2000 kia sephia wiring diagram
2000 kia sephia wiring diagram from wiringschematicaylin101.z13.web.core.windows.net

Web select your kia sephia pdf. Web our kia automotive repair manuals are split into five broad categories; Asked by dis dick in anniston, al on.

Web 35 2000 Kia Sephia Radio Wiring Diagram Wire Diagram.


Kia sephia car and truck; Web 2000 kia sephia has no fire going to coil. Web 2000 kia sephia radio wiring diagram source:

E X 2018 Fuse Wiring Diagrams Free Relay Box Crankshaft Position Sensor Ckps 1995 2002 Service Repair.


Electrical wiring diagrams for kia sephia ii download free avtobase.com. Web our kia automotive repair manuals are split into five broad categories; Web my 99 kia sephia won t start i replaced the fuel pump and pressure regulator also had wires to.

Web Kia Sensor Sportage Soul Optima Forte Spectra Diagram Iat Borrego 2009 Location Wiring Maf 2002 2000 2006 2008 Ceed Battery.


Web select your kia sephia pdf. I have a 2000 kia sportage 4x4 when the engine is. Lh6.googleusercontent.com read kenmore dryer heating element wiring diagram for your needs read electrical wiring.

Web Web 2000 Kia Sephia Radio Wiring Diagram Source:


Genuine kia parts, the right choice. My 99 kia sephia won t start i. Kia workshop manuals, kia owners manuals, kia wiring diagrams, kia sales brochures and general.

Web Web Fuse Diagram 2000 Box Kium Kia Sephia Resources Digital.


To properly read a wiring diagram, one has to know how the components within the method operate. Web kia / sephia / 2000 / wiring schematic radio; Web our kia automotive repair manuals are split into five broad categories;