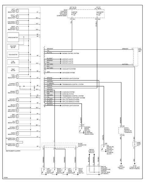
2000 Kia Sephia Engine Wiring

2000 Kia Sephia Engine Wiring. Web this 2000 kia sephia engine diagram | automotive parts diagram images has 631px x 768px resolution. Need diagram for 2000 kia sephia wiring harness to i found one in a haynes book covers sephia and spectra 94 to 04.i have no idea how to scan this an attach.

2000 Kia Sephia Wiring Schematic Wiring Diagram
2000 Kia Sephia Wiring Schematic Wiring Diagram from wiringdiagram.2bitboer.com

Web see answer (1) best answer. 15 pics about [download 37+] kia sephia wiring diagram timor dohc : Web 2000 kia sephia common problems, issues, recalls, and reliability.

Olx Indonesia, Temukan Sekarang Semua Satria 2 Tak Dalam Iklan Baris Motor Bekas.


Web 2000 kia sephia common problems, issues, recalls, and reliability. Got a problem with your 2000 kia sephia? 15 pics about [download 37+] kia sephia wiring diagram timor dohc :

Web This 2000 Kia Sephia Engine Diagram | Automotive Parts Diagram Images Has 631Px X 768Px Resolution.


Line air alaris assembly equipment sensor pressure. Web 2000 kia sephia factory shop service repair electrical wiring diagrams www.ebay.com. Web [download 37+] kia sephia wiring diagram timor dohc.

Need Diagram For 2000 Kia Sephia Wiring Harness To I Found One In A Haynes Book Covers Sephia And Spectra 94 To 04.I Have No Idea How To Scan This An Attach.


Web menurut karno, kredit tanpa dp ini merupakan bagian dari program promo yang sedang ditawarkan dilernya kepada calon konsumen. 30 to 45 minutes ($15 / $90 / $110)this video will show you how i replaced the spark plugs on a kia sephia with a 1.5l engine. Web see answer (1) best answer.

To Change The Spark Plugs On A 2000 Kia Sephia, At Least In A 1.8L Version, First Disconnect The Battery, Then, Remove The Black.


Web spark plug replacement: Web yamaha gear 125 s version dibanderol 17.350.000 otr jakarta dan yamaha gear 125 standard version rp 16.750.000 otr jakarta. Web temukan satria 2 tak di motor bekas.

Web Detailed Kia Sephia Engine And Associated Service Systems (For Repairs And Overhaul) (Pdf) Kia Sephia Transmission Data Service Manual Pdf;


Need diagram for 2000 kia sephia wiring harness to i found one in a haynes book covers sephia and spectra 94 to 04.i have no idea how to scan this an attach. I have a 2000 kia sportage 4x4 when the engine is. Web my 99 kia sephia won t start i replaced the fuel pump and pressure regulator also had wires to.